CN
CN
HOME
ABOUT ZHIFEI
About Zhifei
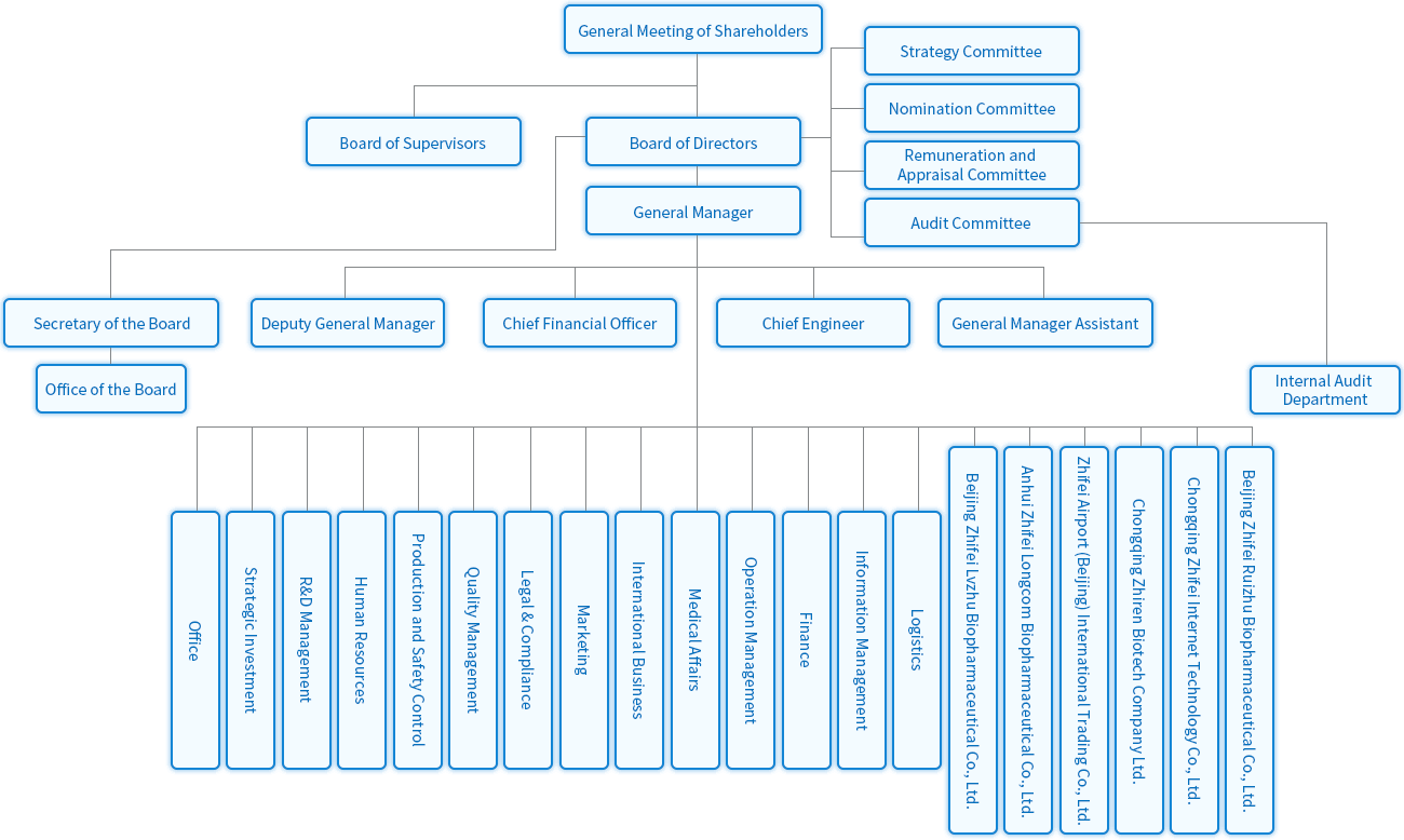
organization structure
OUR CULTURE
MILESTONES
PARTNERS
RESEARCH
R&D BASES
UPCOMING PRODUCTS
QUALITY MANAGEMENT
COMPLIANCE MANAGEMENT
PRODUCTS & SERVICES
PRODUCTS
LOGISTICS & DISTRIBUTION
PRODUCT PROMOTION
INTERNATIONAL TRADE
Investor Relations
FINANCIAL REPORTS
SUSTAINABILITY
Newsroom
CONTACT US
HOME
ABOUT ZHIFEI
About Zhifei
organization structure
OUR CULTURE
MILESTONES
PARTNERS
RESEARCH
R&D BASES
UPCOMING PRODUCTS
QUALITY MANAGEMENT
COMPLIANCE MANAGEMENT
PRODUCTS & SERVICES
PRODUCTS
LOGISTICS & DISTRIBUTION
PRODUCT PROMOTION
INTERNATIONAL TRADE
Investor Relations
PRODUCTS
LOGISTICS & DISTRIBUTION
PRODUCT PROMOTION
INTERNATIONAL TRADE
Newsroom
CONTACT US
Chongqing Zhifei Biological Products Co.,Ltd.
About Zhifei
organization structure
OUR CULTURE
MILESTONES
PARTNERS
organization structure